Projects

Project 1

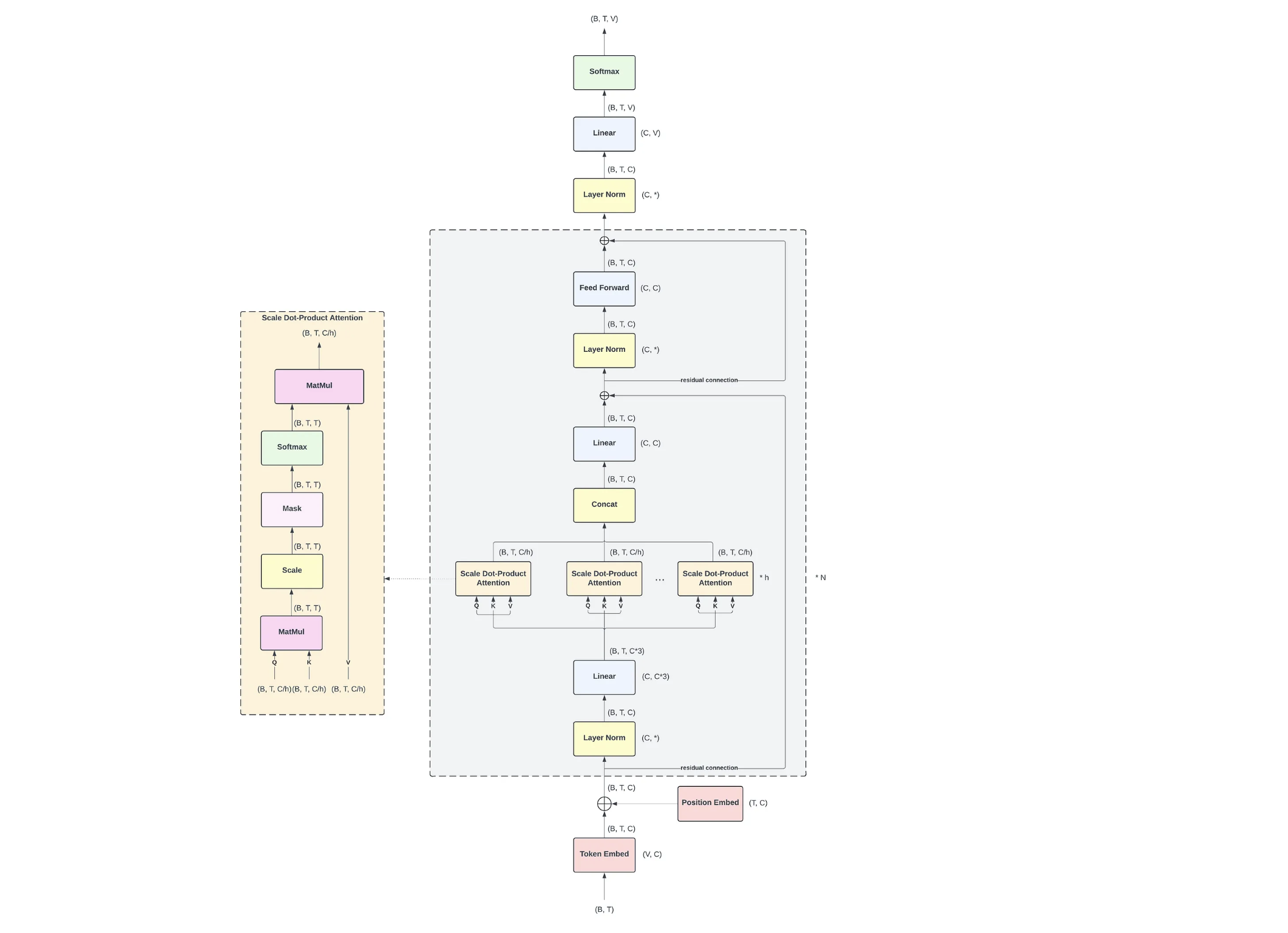
GPT-2 : Implemented from scratch in PyTorch

Implementation of GPT-2 in PyTorch based on the original paper "Language Models are Unsupervised Multitask Learners" by Radford et al. (2019). Implemented the decoder only model with 124M parameters with advanced optimizations like Flash Attention, Cosine decay learning rate scheduling, gradient accumulation and distributed training across 8 GPUs.

Project 2

DCAS : Distributed Content Addressable Storage in Golang

Distributed content addressable storage (CAS) system implemented in Go, designed for peer-to-peer networks. Implemented TCP communication, distributed key value store with multiple peer replication, consisted hashing, data encryption with GET and PUT operations.

Project 3

F1 Car Self Driving Simulation Using NEAT Genetic Algorithm

A neural network is used to control the car's movements by processing sensor data and determining actions like turning or adjusting speed. A fitness function evaluates each car based on distance traveled and survival time. The model has been trained and tested on multiple handdrawn maps.

Project 4

LLM Agentic Workflow Automations using CrewAI

Developed multiple agentic workflows using CrewAI for the following usecases:

  • Customer Support Data Analysis Agent: Multiple agents controlled by a single CrewAI orchestrator. Real time agent training and RLHF for increasing Task accuracy.
  • Sales Pipeline Automation: Single Agent with multiple tools (load from Google Sheets > Evaluate and Score Leads > Personalised Emails for Hot Leads) to automate the sales pipeline.
  • Project Management Agent: project planning, cost and time estimation and role based task allocation.
Project 3

Wifi Signal Strength Mapping using Ordinary Kriging Interpolation.

Used GPX data combined with Wifi Signal Strength (Estimated via averaging ping times) to map the signal strength of a wifi network in a building. Used Kringing Standard Deviation for interpolation and signal strength heat mapping and plotted the results using Matplotlib.

Project 3

Daily Project Manager For Exploring Github Repos using LLMs

Natural Language based project manager for github repositories. Loads repos from github using natural language queries and allows exploration and analysis by branch, file, commit, author etc. Uses SMTP to generate daily reports and email stakeholders.

Project 3

Water Channel Contamination Detection using Semantic Image Segmentation

Implemented and trained a UNet-like model using Keras and TensorFlowfor for Semantic Image Segmentation of water channels images. The model was trained on a custom dataset with considerations for running a smaller model on edge devices. Performed data cleaning and data augmentation techniques on 10000 input training images and achieved 93% accuracy on the test set.

`